|
Proteus
Programmable JIT compilation and optimization for C/C++ using LLVM
|
#include <chrono>#include <memory>

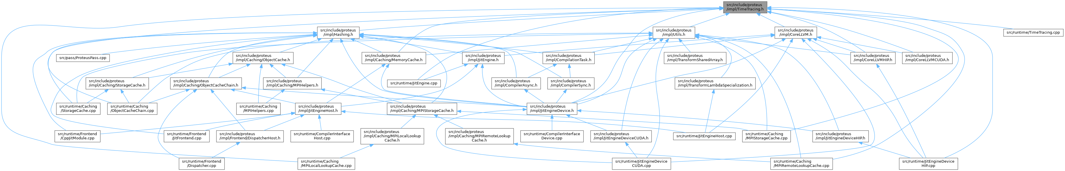
Go to the source code of this file.
Classes | |
| class | proteus::ScopedTimeTrace |
| struct | proteus::TimeTracerRAII |
| class | proteus::Timer |
Namespaces | |
| namespace | proteus |
Macros | |
| #define | PROTEUS_TIMER_OUTPUT(x) |
| #define | TIMESCOPE(x) proteus::ScopedTimeTrace STT_##__LINE__(x); |
| #define PROTEUS_TIMER_OUTPUT | ( | x | ) |
| #define TIMESCOPE | ( | x | ) | proteus::ScopedTimeTrace STT_##__LINE__(x); |