|
Proteus
Programmable JIT compilation and optimization for C/C++ using LLVM
|
#include <cstddef>

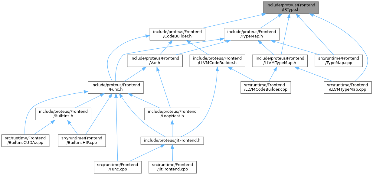
Go to the source code of this file.
Classes | |
| struct | proteus::IRType |
Namespaces | |
| namespace | proteus |
Enumerations | |
| enum class | proteus::IRTypeKind { proteus::Void , proteus::Int1 , proteus::Int16 , proteus::Int32 , proteus::Int64 , proteus::Float , proteus::Double , proteus::Pointer , proteus::Array } |
Functions | |
| bool | proteus::isIntegerKind (const IRType &T) |
Returns true when T is an integer kind (Int1, Int16, Int32, or Int64). | |
| bool | proteus::isFloatingPointKind (const IRType &T) |
Returns true when T is a floating-point kind (Float or Double). | |